欢迎访问北京中联标认证服务有限公司官方网站!
设为首页
|
加入收藏
Toggle navigation
北京中联标认证服务有限公司
网站首页
关于我们
客户专区
新闻咨询
认证服务
公开文件
法律法规
员工园地
证书查询
联系我们
网站首页
关于我们
客户专区
新闻咨询
认证服务
公开文件
法律法规
员工园地
证书查询
联系我们
Company Introduction
|
公司介绍
首页
|
返回上一页
中联标动态
中联标动态
行业信息
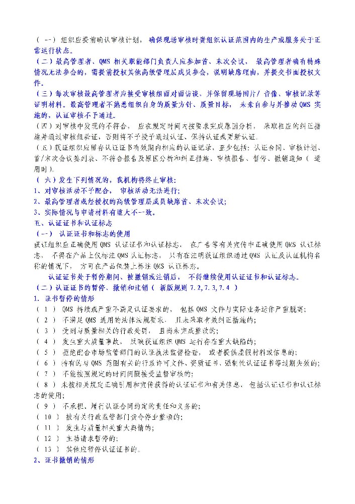
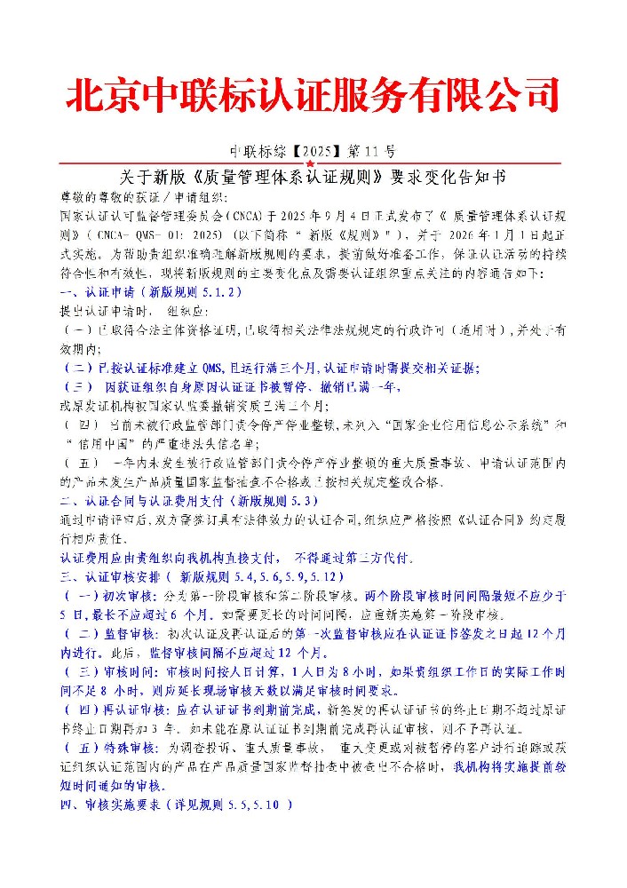
关于国家认监委新版《质量管理体系认证规则》要求变化的告客户书
发布日期:2025-11-25 11:18:32